Что такое фильтры и когда их использовать¶
Конвейер фильтров обеспечивает точки подключения (hooks) в обычном MVC запросе.

При помощи этого механизма можно выполнять некий общий код для всех или некоторых запросов, например:
- убедиться, что пользователь выполнил вход перед выполнением метода действия, привязки модели или валидации;
- настроить выходной формат определенных методов действий;
- обработать ошибки валидации модели до вызова метода действия;
- перехватить исключения из метода действия и обработать их особым образом.
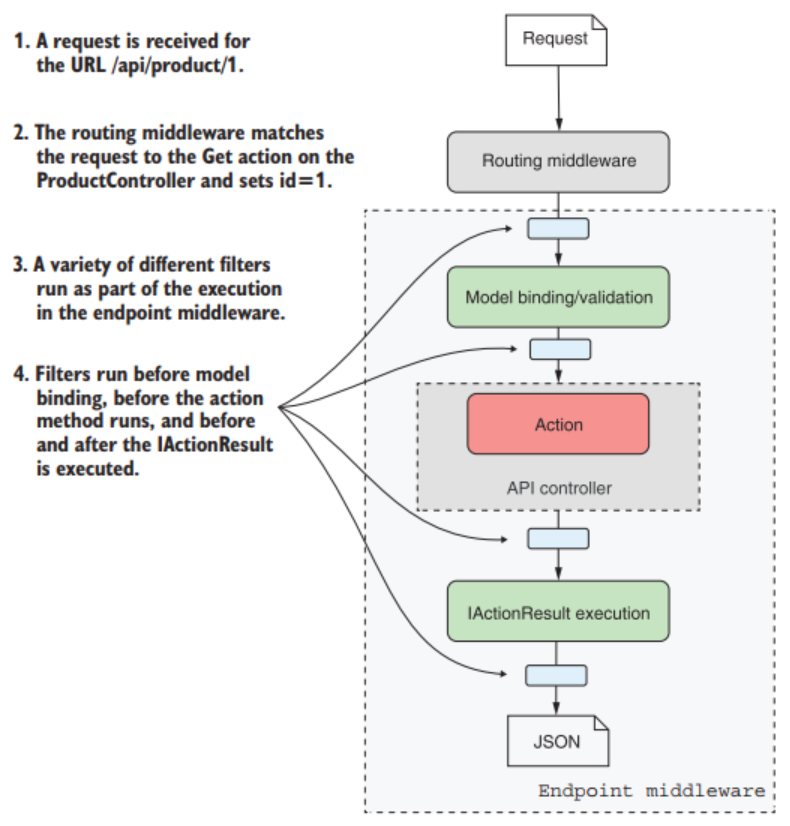
Конвейер фильтров MVC¶
Конвейер фильтров Razor Pages¶
Фильтры или промежуточное ПО: что выбрать?¶
Создание простого фильтра¶
Добавляем фильтры к действиям, контроллерам, страницам Razor Pages и глобально¶
Порядок выполнения фильтров¶
Последнее обновление :
3 октября 2022 г.
Дата создания : 3 октября 2022 г.
Дата создания : 3 октября 2022 г.