Выбор представления из контроллера MVC¶
Одним из существенных преимуществ Razor Pages является близкое расположение представления Razor и связанных обработчиков страниц.
Однако, если необходимо использовать контроллеры MVC вместо razor Pages, важно понимать, как выбирается представление, которое необходимо визуализировать.
Метод действия контроллера использует объект ViewResult, чтобы указать, что нужно визуализировать представление Razor. Этот объект содержит имя представления и модель представления.
Вот как выглядит процесс генерации:

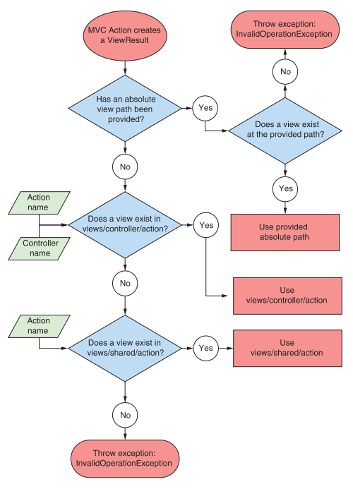
Видно что при использовании MVC представление ищется во время выполнения. Для поиска испольуется определеная эвристика на основе указанного во ViewResult имени.
Для вызова шаблона представления необходимо создать объект ViewResult, однако обычно его не создают явно. Вместо этого используют один из методов View() базового класса Controller. В простейшем случае можно вызвать метод View() без параметров:
Этот метод создает объект
ViewResult без указания имени шаблона. В этом случае путь и имя для поиска формируются на основе имени контроллера и метода действия. Для данного примера, будет искаться файл Views/Home/Index.cshtml.Если, к примеру, указать имя шаблона без расширения, в папке с именем контроллера будет искаться шаблон с соответствующим именем:
View("ListView") указывает, что в папке Home необходимо найти файл ListView.cshtml. Также можно указать полный путь к файлу, например View("Views/global.cshtml"). Это очень похоже на правила поиска частичных представлений.На картинке — блок-схема, по которой шаблонизатор Razor действует для поиска представления:
Также может быть необходимость, помимо передачи имени шаблона, передать объект модели представления. Этот объект должен соответствовать типу, указанному в директиве представления @model, и доступ к нему осуществляется также, как и для Razor Pages — через свойство Model.
Вот пример:
public class ToDoController : Controller
{
public IActionResult Index()
{
var listViewModel = new ToDoListModel();
return View(listViewModel);
}
public IActionResult View(int id)
{
var viewModel = new ViewToDoModel();
return View("ViewToDo", viewModel);
}
}
Далее, после того, как шаблон Razor будет найден, представление визуализируется с использованием синтаксиса Razor. С точки зрения представления Razor нет разницы между MVC и Razor Pages, поэтому макеты, частичные представления и всё, описанное в этой главе, работает точно так же.
Дата создания : 25 сентября 2022 г.